*" /> *" /> 科技资源科普化的困境与出路<sup><xref ref-type="fn" rid="note1">*</xref></sup>
Please wait a minute...
科技与出版  2020, Vol. 39 Issue (11): 116-121    DOI: 10.16510/j.cnki.kjycb.20201116.016
学术探索
科技资源科普化的困境与出路*
王大鹏,黄荣丽
中国科普研究所,100081,北京
全文: HTML    PDF(2475 KB)  
输出: BibTeX | EndNote (RIS)      
摘要: 

科技资源科普化是科学普及中的一个重要方面,通过将科研成果转化为科普内容,尤其是学术论文向科普文章的转化,可以为科学普及提供科学内容,同时也有利于学术论文本身的传播。以学术论文与科普文章的衔接转化为例,论述科技资源科普化的困境与出路。

关键词 科技资源学术论文科普文章科普化    
出版日期: 2020-12-02
服务
把本文推荐给朋友 *”的文章,特向您推荐。请打开下面的网址:http://kjycb.tsinghuajournals.com/CN/abstract/abstract155688.shtml" name="neirong"> *">
加入引用管理器
E-mail Alert
RSS
作者相关文章
王大鹏
黄荣丽

引用本文:

王大鹏,黄荣丽. 科技资源科普化的困境与出路*[J]. 科技与出版, 2020, 39(11): 116-121.

链接本文:

http://kjycb.tsinghuajournals.com/CN/Y2020/V39/I11/116

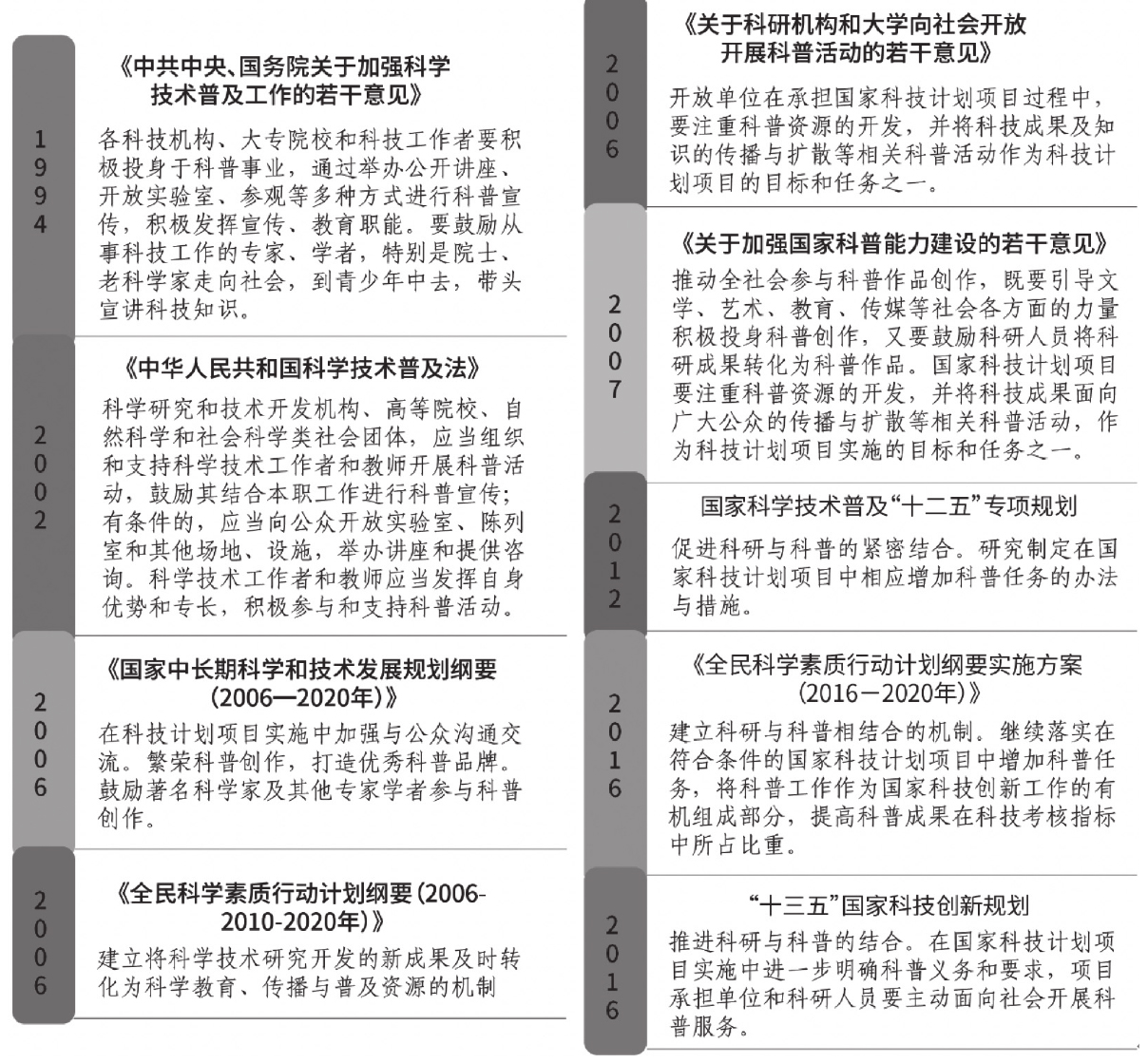
图1  新中国成立以来涉及科技资源科普化的相关文件
[1] 刘延东强调:努力提升全民科学素质整体水平[EB/OL].(2011-08-30)[2020-08-19]. .
[2] 张学波,吴善明. 广东省科技资源科普化现状及对策研究[J]. 科技传播,2018,10(1):170-172.
[3] 周海鹰,田甜,钱昊,等. 浙江省科技资源科普化对策研究[J]. 科技通报,2018,34(6):280-286.
[4] 张九庆. 关于科技资源科普化的思考[J]. 山东理工大学学报(社会科学版),2011,27(1):38-40.
[5] 曹再兴,谢华. 新形势下推进科技资源科普化的几点思考[J]. 科技管理研究,2012,32(2):47-49.
[6] 胡庆华. 科技资源科普化之一瞥[J]. 科技创新导报,2013(15):252.
[7] 刘玲利. 科技资源要素的内涵、分类及特征研究[J].情报杂志,2008,(8):125-126.
[8] 李国忠,蒙福贵,赵忠平. 科技资源科普化的实践与思考[J]. 大众科技,2011(7):285-286.
[9] 王大鹏. 优秀科研论文皆应附带科普文章[EB/OL].(2017-02-03)[2020-09-10]. .
[10] 求索. 刍议论文科普化[J]. 宁波广播电视大学学报,2016,14(4):2.
[11] 2018中国公民科学素质调查主要结果[EB/OL].(2018-09-19)[2020-09-11]. .
[12] 贾鹤鹏,王大鹏,杨琳,等. 科学传播系统视角下的科技期刊与大众媒体合作[J]. 中国科技期刊研究,2015,26(5):445-450.
[13] PHILLIPS D P, KANTER E J, BEDNARCZYK B,et al.Importance of the lay press in the transmission of medical knowledge to the scientific community[J]. The New England Journal of Medicine,1991,325(16):1180-1183.
[14] FANELLI D. Any publicity is better than none:newspaper coverage increases citations,in the UK more than in Italy[J]. Scientometrics,2013,95(3):1167-1177.
[15] 苏青,高健,黄永明,等. 构建最新科研成果大众化传播的有效机制:中国科协科技期刊与新闻媒体见面会实施情况评述. 科技导报,2008,26(21):21-25.
[16] 陈宏宇. 大众传媒:科技期刊立体化出版的新模式. 编辑学报,2011,23():1-3.
[17] 2019中国科技论文统计结果发布:从求数量到重质量 评价指标变化显著[EB/OL].(2019-11-20)[2020-09-10]. .
[18] 姜联合. 科学研究成果科普转化的实践与本质[C]//中国科普研究所.中国科普理论与实践探索:第十九届全国科普理论研讨会暨2012亚太地区科技传播国际论坛论文集. 北京:科学普及出版社,2012:6.
[19] 王大鹏. 关于实现科研论文与科学新闻衔接的思考[J]. 科技传播,2014,6(20):43+62.
[20] 中国科学技术协会. 中国科技期刊发展蓝皮书(2019)[M]. 北京:科学出版社,2019.
[21] 窦杰贵. 科普与科研应当同时并举[J]. 中国局解手术学杂志,2000(3):268-269.
[1] 张梅. 学术论文拆分发表行为分析与防范措施*[J]. 科技与出版, 2020, 39(8): 82-86.
[2] 李宁. 学术论文增强出版的困境及对策*[J]. 科技与出版, 2018, 37(9): 124-129.
[3] 邓履翔. 学术期刊如何防范学术论文署名权纠纷*[J]. 科技与出版, 2017, 36(8): 58-61.
[4] 吕允英. 编辑指导学术论文修改的思路及方法探析[J]. 科技与出版, 2017, 36(3): 36-38.
[5] 郭盛楠,齐淑兰,杨立丽,孟醒,王晓红,朱琦. 科技期刊优秀学术论文评审流程初探*——以《中国针灸》2014年度优秀学术论文的产生为例[J]. 科技与出版, 2017, 36(2): 54-57.
[6] 刘德敏,徐永红,庞立,姚萍. 学术论文发表过程中的团队作用[J]. 科技与出版, 2017, 36(2): 94-96.
[7] 杨红芸; 孙激;. 学术论文中植物药材拉丁名称的规范表达[J]. 科技与出版, 2013, 32(9): 66-68.
[8] 王云蔚. 我国学术期刊的市场化经营[J]. 科技与出版, 2013, 32(6): 30-33.
[9] 朱雪莲. 从版权角度探讨学术论文的重合度[J]. 科技与出版, 2013, 32(2): 49-51.
[10] 吴林娟. 图书馆学核心期刊论文摘要撰写规范调查[J]. 科技与出版, 2012, 31(8): 111-113.
[11] 周莉华. 学术论文标题常见问题及其优化[J]. 科技与出版, 2012, 31(12): 72-74.
[12] 朱大明. 关于《文后参考文献著录规则》题名的讨论[J]. 科技与出版, 2011, 30(6): 49-51.
[13] 夏登武. 学术论文评估信息的开发与传播[J]. 科技与出版, 2011, 30(2): 66-69.
[14] 陈红梅. 关于学术论文集编辑出版工作的思考[J]. 科技与出版, 2011, 30(12): 63-64.